备受关注的《中华人民共和国国民经济和社会发展第十四个五年规划和2035年远景目标纲要》(以下简称“十四五”规划纲要)全文正式发布。其中,“加快数字化发展建设数字中国”单设篇章,被提到了新的发展高度,区块链产业被列为数字经济重点产业,有望迎来发展“加速度”。
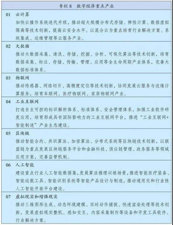
站在新的历史交汇点上,中国全面擘画区块链产业发展新业态新模式,壮大经济发展新引擎。在具体内容上,“十四五”规划纲要指出,要推动智能合约、共识算法、加密算法、分布式系统等区块链技术创新,以联盟链为重点发展区块链服务平台和金融科技、供应链管理、政务服务等领域应用方案,完善监管机制。
纲要同时指出,支持数字技术开源社区等创新联合体发展,完善开源知识产权和法律体系,鼓励企业开放软件源代码、硬件设计和应用服务。
区块链作为数字经济重点产业进入国家规划布局,勾画出未来五年区块链这一新兴技术在政务、金融等更广泛领域的应用前景和发展新图景。

积极响应国家政策 微众银行区块链支撑众多业务场景
作为国内首家具有互联网基因的高科技、创新型银行,微众银行自成立之日起就高度重视新兴技术的研究和探索。2015年,率先在区块链领域开展技术攻关和应用实践,致力于运用区块链技术提升机构间的协作效率和降低协作成本,支持国家推进关键技术安全可控战略和推动数字经济和普惠金融发展。
自开展联盟链领域技术攻关和应用实践以来,微众银行不断夯实技术能力,已建成覆盖“底层→中间件→应用组件”的全方位技术版图,实现完整的国产化支持,达成全方位安全可控。在此之上,微众银行积极融合隐私计算、人工智能、大数据、云计算等多种前沿技术,打造数据新基建解决方案,为数字经济时代提供数据的安全存储、可信传输、协同生产等一系列数字化基础设施,释放数据生产力。
在实现区块链关键核心技术自主研发的同时,微众银行自2017年起主动面向全球开源,至今已在区块链开源九大技术方案,并牵头建成国内最大最活跃的开源联盟链生态圈,汇聚2000+企业机构、40000+开发者,支撑生态内企业数百个应用项目的研发,覆盖关乎国计民生的健康码跨境互认、政务、监管科技、社会治理、版权保护等众多业务场景。

来源:微众银行区块链